2025年中考物理真题&答案解析(知识点整理)

2026-03-19 11:35:55

2025年云南中考物理真题+答案新鲜出炉!内附初中物理知识点全梳理

试卷结构优化,实验探究比重增加,备考有这一篇就够了

25年的物理试卷依据《2025云南省初中学业水平考试指导丛书》命题,更加注重概念理解、实验操作技能以及物理学在日常生活、科技发展中的实际应用

试卷延续了五个大题、23个小题的结构,满分90分,考试用时75分钟。在保持整体稳定的同时,更加突出对核心素养的考查,实验探究题的比重有所增加,与生活实际结合的题目也更加丰富。

2.png

真题答案获取方式

点击即可下载:

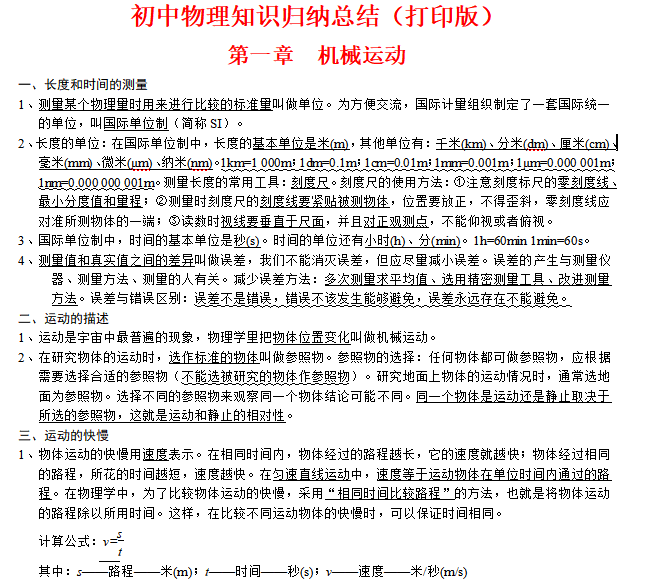
初中物理知识点归纳汇总.doc

2025年云南省中考物理试题与答案解析.docx